2026.03.26
雌激素受體陽性(ER+)乳腺癌約占全部乳腺癌病例的70%,其侵襲轉移是導致患者死亡的主要因素。盡管內分泌治療顯著改善了ER+乳腺癌患者的預後,但治療過程中出現的獲得性耐藥嚴重限製了長期療效,成為腫瘤復發與轉移的關鍵臨床瓶頸。因此,探索新型治療靶點及開發更有效的幹預策略具有重要臨床意義。
近期發表於《Jeju Journal of Island Sciences》的一項研究,揭示了MEK1/2抑製劑曲美替尼(Trametinib)對ER+乳腺癌細胞中ETV4表達的調控機製及其抗腫瘤效應。研究者利用CellCyte X活細胞成像系統,在2D及3D培養的MCF-7細胞模型中實現實時動態監測,確證曲美替尼可顯著抑製細胞增殖。研究結果為 ETV4 作為 ER+乳腺癌潛在治療靶點提供了新的實驗證據,也為采用 MEK 抑製劑靶向 ETV4 以克服內分泌治療耐藥提供了理論基礎。

材料與方法
1. 細胞培養與耐藥株構建
MCF-7 細胞培養於含 10% 胎牛血清、100 U/mL 青黴素與100 μg/mL 鏈黴素的 DMEM 培養基,培養條件為 37℃、5% CO₂。他莫昔芬耐藥 MCF-7(TAM-R_MCF-7)細胞參照文獻構建:PBS 洗滌後更換無酚紅 DMEM,添加 10% 活性炭處理胎牛血清及 0.1 μM 4 - 羥基他莫昔芬,誘導 2 周後逐步提升藥物濃度至 3 μM,全程約 9 個月。
2. 蛋白免疫印跡分析
細胞經PBS 洗滌後,以 RIPA 裂解液提取總蛋白,離心去除細胞碎片。蛋白樣品經 SDS-PAGE 分離後轉印至硝酸纖維素膜,依次孵育一抗及 HRP 標記二抗,采用 ECL 化學發光法顯影,ChemiDoc 成像系統(Bio-Rad)采集信號。
3. 報告基因實驗
采用雙熒光素酶報告基因系統檢測ETV4啟動子活性。MCF-7、T47D、BT474細胞以1×10⁵個/孔接種於12孔板,過夜培養後使用Fugene6試劑瞬時轉染含ETV4啟動子-RenSP的質粒。細胞在含/不含1 μM曲美替尼的培養基中培養24小時,使用發光儀(Tecan)檢測海腎熒光素酶活性。
4. 2D細胞增殖實驗
MCF-7細胞以2×10³個/孔接種於96孔板,連續培養 96 h。使用CellCyte X活細胞成像系統自動采集圖像,設定時間點為0、24、48、72、96小時。通過CellCyte X軟件內置分析模塊完成細胞區域分割,以細胞覆蓋面積定量分析不同濃度曲美替尼的增殖抑製作用。
5. 3D球體生長實驗與大小評估
MCF-7細胞以3×10³個/孔接種於超低吸附96孔板,300×g離心3分鐘促進細胞聚集。24h後加入含不同濃度(0.001、0.01、0.1 μM)曲美替尼的培養基,每24h采集圖像。使用CellCyte X軟件測量球體周長,評估藥物對3D細胞生長的抑製作用。實驗重復兩次,每組設3個復孔。
6. 統計學分析
所有實驗至少重復三次,數據以均值±標準差表示。使用GraphPad Prism 8軟件進行單因素方差分析,以P<0.05為差異具有統計學意義。
實驗結果
1. MAPK 信號通路調控 ER+乳腺癌細胞中 ETV4 的表達
已有研究證實,絲裂原活化蛋白激酶(MAPK)信號通路可通過磷酸化作用上調ETV4表達並增強其轉錄活性。為驗證該調控機製在ER+乳腺癌中同樣存在,本研究使用 MEK1/2 抑製劑曲美替尼處理 MCF-7 細胞。結果顯示,曲美替尼顯著降低ERK1/2 Thr202/Tyr204位點磷酸化水平(p<0.01),證實MEK1/2活性被有效抑製;Western blot檢測顯示ETV4蛋白表達呈劑量依賴性下降,這表明MAPK通路直接調控ER+乳腺癌細胞中ETV4的表達。

圖 1. 曲美替尼對 MCF-7 細胞中 MAPK 信號下遊效應因子 ETV4 的影響
2. 曲美替尼在轉錄水平抑製 ETV4 表達
為深入探究曲美替尼(Trametinib)下調ETV4的分子機製,本研究采用ETV4啟動子熒光素酶報告質粒檢測其轉錄活性。結果顯示:在三種ER+乳腺癌細胞系(MCF-7、T47D、BT474)中,經1 μM曲美替尼處理24小時後,ETV4啟動子活性均顯著降低(p<0.001)。該結果證實曲美替尼在轉錄水平直接抑製ETV4表達。

圖 2. 曲美替尼對 ETV4 的轉錄調控作用
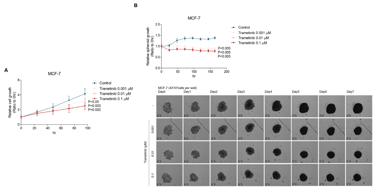
3. 曲美替尼在 2D 與 3D 模型中均抑製乳腺癌細胞生長
通過CellCyte X活細胞動態成像系統觀測發現:在2D培養體系中,曲美替尼對MCF-7細胞增殖呈現劑量依賴性抑製,細胞覆蓋面積較對照組顯著降低。為模擬體內腫瘤微環境復雜性,本研究采用3D腫瘤球體模型。結果顯示曲美替尼同樣可顯著抑製球體增長,表現出穩定的抗增殖效應。上述結果證實,曲美替尼在 2D 單層細胞及 3D 球體模型中均具有一致的抑瘤活性,不受細胞間相互作用及微環境異質性的影響。

圖 3. 曲美替尼對 MCF-7 細胞 2D 增殖及 3D 球體生長的抑製作用
4. ETV4 在他莫昔芬耐藥細胞中表達顯著上調
與親本 MCF-7 細胞相比,TAM-R_MCF-7 細胞中 ETV4 的蛋白水平與 mRNA 水平均明顯升高,提示 ETV4 異常上調可能他莫昔芬耐藥的發生發展有關,為後續靶向 ETV4 逆轉耐藥提供了實驗依據。

圖 4. 與親本 MCF-7 細胞相比,TAM-R_MCF-7 細胞中 ETV4 表達升高
5. MAPK-ETV4 軸驅動耐藥細胞的增殖
TAM-R_MCF-7 細胞增殖速率顯著高於親本細胞,表現出更強的惡性表型。結合上述結果推測:在 ER+乳腺癌進展及耐藥過程中,MAPK 信號異常激活可轉錄上調 ETV4,進而促進腫瘤細胞快速增殖。曲美替尼可通過阻斷 MAPKETV4 信號軸,成為克服他莫昔芬耐藥的潛在策略。

圖 5. 與親本 MCF-7 細胞相比,TAM-R_MCF-7 增殖能力顯著增強
CellCyte X 技術優勢
本研究充分體現了CellCyte X活細胞成像系統在抗腫瘤藥物體外評價中的主要優勢:
自動化成像,降低人為誤差:系統可預設長期成像方案,實現多孔板高通量、連續無擾成像,保證數據采集的一致性與重復性,顯著減輕實驗人員操作負擔。
精準圖像分析,支持定量研究:軟件內置分析模塊可自動完成細胞覆蓋面積、球體直徑 / 周長等指標識別與量化,輸出標準化、可追溯數據,提升實驗結果可靠性與說服力。
兼容多體系培養模型:系統適配常規貼壁培養板與超低吸附 3D 培養板,可支持 2D 增殖、3D 腫瘤球體、細胞共培養等多種模型,滿足體外腫瘤研究多樣化需求。
這些功能使CellCyte X成為腫瘤藥物篩選、機製研究、耐藥模型構建等領域的理想工具。
應用前景與總結
本研究借助CellCyte X 活細胞成像系統,實時動態監測並定量評估了 MEK1/2 抑製劑曲美替尼對 ER+乳腺癌 MCF-7 細胞的增殖抑製效應,證實其在 2D 與 3D 培養體系中均具有穩定、一致的抗腫瘤活性,並進一步闡明了 ETV4 作為乳腺癌潛在治療靶點的臨床價值。
CellCyte X 系統憑借其自動化操作、高精度分析及多模型適配能力,為腫瘤生物學及藥物篩選研究提供了高效、可靠的技術平臺。在精準醫學和新型抗腫瘤藥物快速發展的背景下,該技術有望加速基礎研究向臨床轉化,推動個體化治療策略的優化與落地。